| ||||||||||||||||||
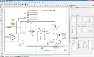
RI-CAD (CAD für Rohrleitungs- und Instrumentierungsfließbilder ) ist ein CAD-Programm der deutschen Firma HiTec Zang, das speziell für die Erstellung von Plänen verfahrtechnischer Anlagen entwickelt wurde und sich heute in der Chemie, den Life-Sciences und dem Anlagenbau etabliert hat.
RI-CAD ist als Stand-Alone Software für Windows XP, Windows 7 (32 und 64 bit), Linux und Mac OS sowie als LabVision® -Modul verfügbar.
Mit dem LabVision®-Designer können die RI-Fließbilder mit Anzeige- und Bedienobjekten versehen werden um dann als PLS-Bedienoberflächen zu dienen.
Funktionalität[]
Mit RI-CAD können, auch von Anwendern ohne CAD-Erfahrung, die klassischen Pläne der Automatisierungstechnik wie RI-Fließbild, EMSR-Stellenplan und Elektroplan für verfahrenstechnische Anlagen erstellt werden. Die Bibliothek nach EN ISO 10628 ist erweiterbar. Laboranlagen mit Glasgeräten können alternativ mit Hilfe einer Glasgerätebibliothek semirealistisch gezeichnet werden. RI-CAD besitzt eine für die intuitive Bedienung optimierte Oberfläche.
Nichtkommerzielle Schulversionen[]
HiTec Zang bietet eine kostenlose Schulversion für den Einsatz zur Forschung und Lehre an Schulen (Haupt-, Real-, Gymnasial-, Fach- und Berufsschulen), Universitäten, zum Studium, zur Unterstützung bei der betrieblichen Ausbildung und kursbegleitende Schulungen an. Relevant ist dabei jeglicher Ausschluss einer kommerziellen, also gewinnbringenden Tätigkeit. Vom Funktionsumfang sind diese identisch mit der jeweils größten kommerziellen Vollversion, haben aber einen kurzen Werbetrailer. Beim Speichern und beim Ausdrucken wird eine (für den Schulbetrieb vollkommen unerhebliche) nicht entfernbare Kennung in die Datei und in die ausgedruckte Zeichnung eingefügt. Bezugsberechtigt sind Schüler an öffentlichen Schulen, Studenten, Auszubildende und Dozenten. Wer im Besitz einer registrierten E-Mail-Adresse einer Schule/Hochschule ist, kann die Software kostenlos herunterladen[1].
Weblinks[]
Einzelnachweise[]
